黔东南州交通旅游建设投资(集团)有限责任公司官方网站
服务热线:0855-8067676
首页
走进交旅
集团简介
发展大事
集团架构
职能机构
高管信息
法人治理结构
下属企业
贵州中凯交通建设有限责任公司
黔东南州交旅城市投资开发有限公司
黔东南州交旅投资产业管理有限公司
黔东南州畅达城市更新建设发展有限公司
凯里东方城建置业开发有限公司
新闻中心
集团新闻
子公司新闻
党建工作
党的建设
廉政建设
工会工作
信息公开
联系我们
联系我们
首页
信息公开
招投标信息
正文
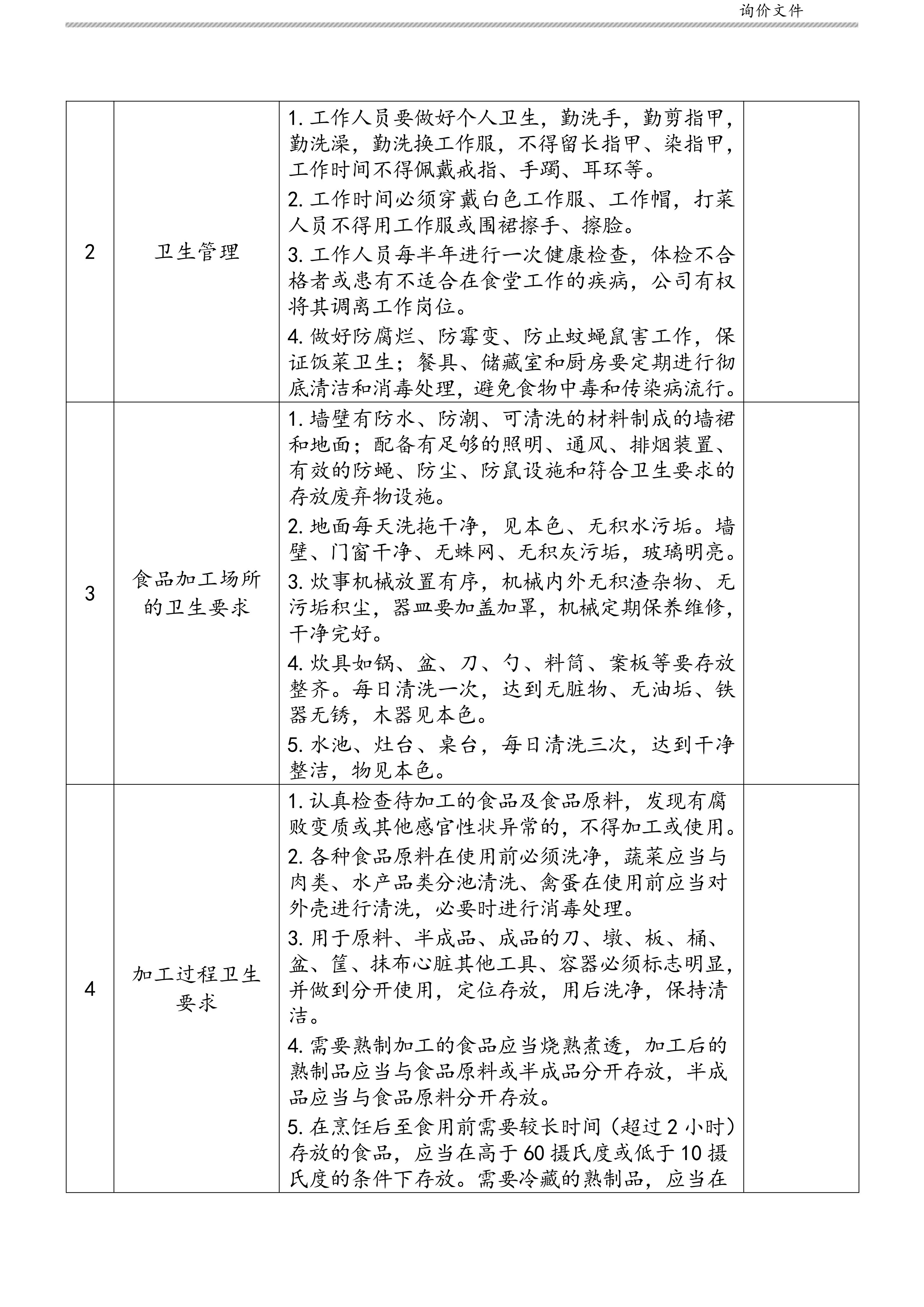
贵州中凯交通建设有限责任公司采购劳务外包服务项目市场询价文件
发布时间:2025-11-13 15:21:30
上一篇:G211台江南宫至小丹江公路改扩建工程竣工检测服务市场询价公告
下一篇:G211台江南宫至小丹江公路改扩建工程对雷公山国家级自然保护区生物多样性影响评价(三次)采购公告
走进交旅
集团简介
发展大事
集团架构
职能机构
高管信息
法人治理结构
下属企业
贵州中凯交通建设有限责任公司
黔东南州交旅城市投资开发有限公司
黔东南州交旅投资产业管理有限公司
黔东南州畅达城市更新建设发展有限公司
凯里东方城建置业开发有限公司
新闻中心
集团新闻
子公司新闻
党建工作
党的建设
廉政建设
信息公开
信息公开
联系电话:0855-8067676
违规违纪举报受理电话:0855-8064590
通信地址:贵州省凯里市凯开大道北侧畅达国际广场市民之家15楼
Copyright © 2022 黔东南州交通旅游建设投资(集团)有限责任公司 版权所有
黔ICP备2021010605号-2